企业坚持以“市场化”为内核,随经营环境转变不断深化三项制度改革建设。

国企三项制度改革的四阶段演进与核心特点
国企三项制度改革历经半个世纪,随市场化经济的发展可以划分成四个阶段:
起步阶段,改革开放初期改革破冰探路,放权让利,为国企发展松绑。
攻坚阶段,随着全球经济一体化和中国加入WTO,“三铁”被打破,国企逐步走向市场,国企改革成为打破分配壁垒的核心抓手。
完善阶段,国资委的成立标志着国企治理现代化的开始,市场化框架逐步构建。
深化阶段,国企改革进入系统集成阶段,强化“三能机制”,不断提升市场竞争力。
整体呈现两大特点:
一是市场化内核贯穿始终。从打破“铁饭碗”到契约化管理,始终以市场为导向,国企改革始终围绕价值创造动态优化;
二是改革深度持续递进。从局部探索到系统深化,逐步触及体制深层矛盾,国企深化改革在破解深层问题中发挥重要作用。两大主线螺旋升级,为国企从生存突围到高质量发展注入持续制度动能。
国企深化改革视角下的深化阶段演进逻辑
深化阶段国企三项制度改革伴随国企深化改革,围绕市场化经营机制逐步做实做细
通过剖析三改深化阶段的演变脉络、建章立制到质效提升的政策跃迁、“改革+创新”双轮驱动机制、重点任务系统集成模式以及地方政策适配实践,揭示新阶段改革破立结合的深层逻辑,为国企构建现代化治理体系提供实践范式与路径指引。
分阶段发展路径
从顶层设计到长效做实。新阶段国企三项制度改革伴随国企改革历经四阶段深化:
政策准备阶段以顶层设计明确“三能制度”框架;
试点推动阶段通过“双百行动”探索市场化路径;
全面推进阶段以三年行动方案实现全国覆盖;
深化提升阶段聚焦长效机制与动态优化。
各阶段呈现“制度奠基→试点破冰→系统铺开→长效做实”的递进逻辑,政策工具动态迭代更新,推动改革从“形改”迈向“质变”。

顶层政策
围绕“三能“从动作到实效,从示范引领到更广更深。近年来,围绕中央企业三项制度改革出台的基本政策,呈现出清晰的演进脉络:

改革抓手
科改、双百行动与战新产业两大抓手协同发力,共促改革推进。一方面以“双百行动”与“科改示范”为试验田,历经“框架搭建→试点破冰→深化集成”的递进路径,从任期制契约化、职业经理人制度等机制突破(2018-2020),到2023年“十二条”聚焦选人用人、成果转化等核心领域,构建起激发活力、提升创新能力的系统性政策体系。中智咨询作为国资国企改革新型智库,在国企改革咨询在机制设计中积累了大量实操经验。 另一方面战新产业政策通过资金倾斜、税收优惠降低创新成本,以人才引育、产学研融合加速技术转化,形成“资金-人才-成果”全链条支持,营造创新生态。前者破除体制束缚释放国企内生动力,后者打造外部创新引擎,共同推动关键技术突破与产业竞争力提升,为经济高质量发展注入“改革+创新”双轮驱动力。

重点任务
从形式合规到效能驱动持续优化。在三改深化阶段中,国企三改通过不断强化任期制与契约化管理、工资总额管理、国企薪酬改革和负责人绩效考核体系等重点任务,逐步实现了从政策框架搭建到实质效能提升的转变。随着动态优化机制的引入,国企薪酬改革更加注重市场化和价值创造,推动改革从形式合规迈向效能驱动,为国企高质量发展注入新动能。

地方实践
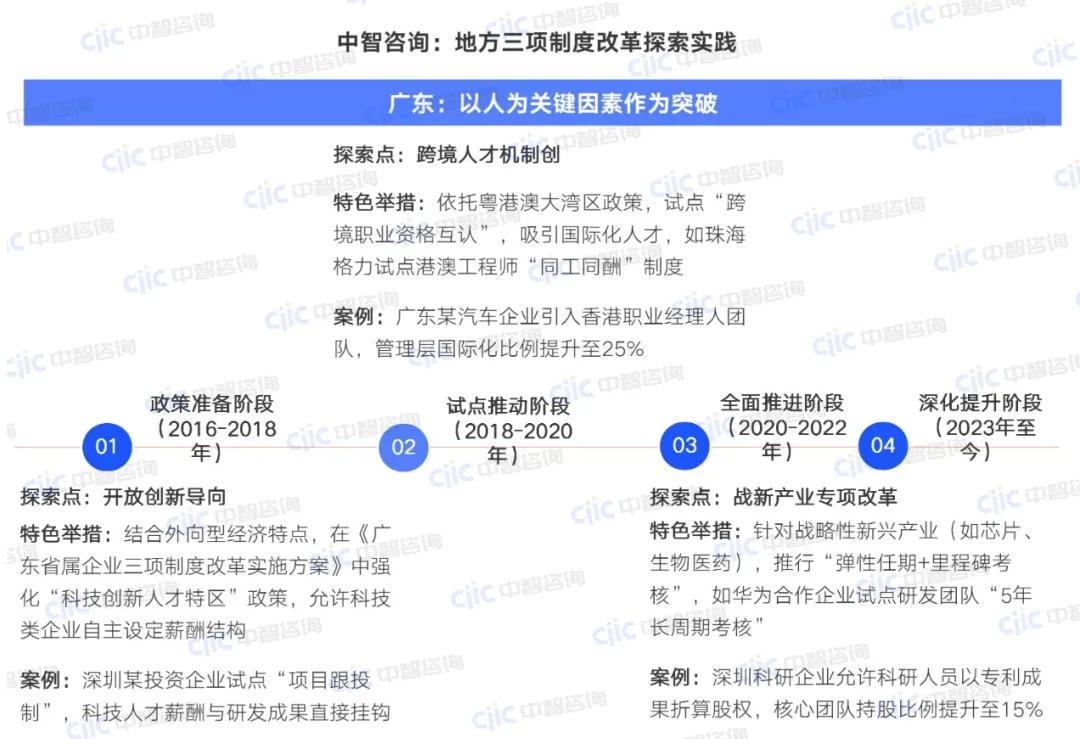
适配产业禀赋的改革样本。各省围绕劳动、人事、分配制度,分阶段迭代政策工具,精准匹配产业需求,形成差异化改革纵深。以山东、浙江和广东为例:



回顾三改历程从破冰突围到系统集成,给我们三方面启示:
一是市场化内核不断深化:国企三项制度改革始终以市场为导向,从打破“铁饭碗”到契约化管理,逐步推进国企市场化进程。
二是改革深度持续递进:从局部试点到系统集成,逐步触及并解决体制深层矛盾,为国企发展注入持续制度动能。
三是政策与实践协同优化:政策从建章立制走向提质增效,地方改革因地制宜,形成差异化改革纵深,共同推动国企高质量发展。
在理解和践行三项制度改革时,国企应紧密结合时代背景、时代赋予的使命与改革要求,并充分考虑企业自身经营发展的实际特点,以此为基础进行制度的设计与实施,从而为锻造国企核心竞争力奠定坚实基础。
下篇将深入探讨三改2.0时代的内涵重构与范式创新,进一步揭示国企在新时代下的改革路径与策略。

4008-200-397
阅读更多
查看全部观点洞察文章